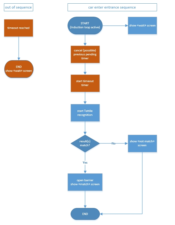
Specificationsscreen behaviour enter loop switch to "wait" screen after configured seconds (regardless of car enter entrance sequence state)